梧州市工人医院全自动智能化免疫流水线采购项目市场调查公告
梧州市工人医院全自动智能化免疫流水线采购项目市场调查公告
梧州市工人医院全自动智能化免疫流水线采购项目市场调查公告
我院拟对“全自动智能化免疫流水线”采购项目进行市场调查,欢迎符合条件的生产厂家(代理公司)前来参加,现将有关事项公告如下:
一、项目内容:采购“全自动智能化免疫流水线”1套。
二、项目预算:260万元。
三、报名资格要求
1、国内注册(指按国家有关规定要求注册的)生产或经营本项目的资质,具备法人资格的供应商。
2、对在“信用中国”网站(www.creditchina.gov.cn )、中国政府采购网(www.ccgp.gov.cn )等渠道列入失信被执行人、重大税收违法案件当事人名单、政府采购严重违法失信行为记录名单及其他不符合《中华人民共和国政府采购法》第二十二条规定条件的供应商,不得参与本次采购活动。
3、以上项目不接受联合体报名。
4、单位负责人为同一人或者存在直接控股、管理关系的不同供应商,不得参加同一合同项下的采购活动。
5、提供同类项目销售业绩(如有)。
四、报名时间及方式
1、报名时间:本公告发布之日起至2024年7月17日17:00截止。
2、报名资料及要求:
① 报名表:报名公司需按报名表格式(附件1)填写相关信息。
② 报名材料:首页注明所报设备名称和型号、设备厂家、报名公司、联系人、联系电话、报价、产品注册证(仅针对医疗器械)、设备参数表、同类项目销售业绩(含用户名单)、产品彩页、厂家生产许可证、代理公司营业执照、代理商给业务员授权(附业务员身份证复印件)、专机专用耗材名称、报价(如有)等。
③ 复函材料声明函(附件2)。
五、注意事项
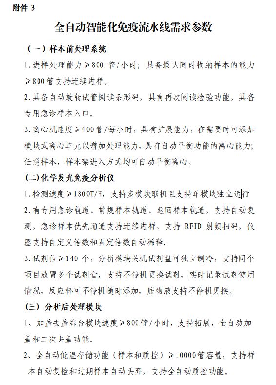
1、公告中(附件3)所列的采购需求为目前我院的初步需求,建议报名单位提供满足需求的同档次或更高档次配置。
2、设备维保期≥3年。
3、上述文件均要求盖公章并密封,在规定时间内将相关材料后提交至梧州市工人医院医学装备部办公室。
六、联系事项:
联系地址:梧州市高地路南三巷1号
联系部门:梧州市工人医院工勤楼6楼医学装备部办公室
联系电话:0774-2026393
附件:



相关热词搜索:
上一篇:梧州市工人医院钬激光治疗仪采购项目市场调查公告
下一篇:(梧州市万秀区城南社区卫生服务中心)新增政府债券存续期内信息公开