梧州市工人医院治疗管理系统采购项目市场调查公告
梧州市工人医院治疗管理系统采购项目市场调查公告
梧州市工人医院治疗管理系统采购项目市场调查公告
我院拟对“治疗管理系统”采购项目进行市场调查,欢迎符合条件的生产厂家(代理公司)前来参加,现将有关事项公告如下:
一、项目内容
采购“治疗管理系统”1套。
二、报名资格要求
1、国内注册(指按国家有关规定要求注册的)生产或经营本项目的资质,具备法人资格的供应商。
2、对在“信用中国”网站(www.creditchina.gov.cn )、中国政府采购网(www.ccgp.gov.cn )等渠道列入失信被执行人、重大税收违法案件当事人名单、政府采购严重违法失信行为记录名单及其他不符合《中华人民共和国政府采购法》第二十二条规定条件的供应商,不得参与本次市场调查活动。
3、以上项目不接受联合体报名。
4、单位负责人为同一人或者存在直接控股、管理关系的不同供应商,不得参加同一合同项下的市场调查活动。
5、提供同类项目销售业绩(如有)。
三、报名时间及方式
1、报名时间:本公告发布之日起至2024年8月31日12:00截止。
2、报名资料及要求:
① 报名表:报名公司需按报名表格式(附件1)填写相关信息。
② 报名材料:治疗管理系统的产品方案和参数配置(电子版为可编辑版本,方案、技术参数、报价在附件1列出来),及售后服务方案等相关文字资料;报价单(注明项目总价);资质证明文件(软件著作权、厂家授权书等)
③ 复函材料声明函(附件2)。
④ 上述文件均要求盖公章并密封,在规定时间内将相关材料后提交至梧州市工人医院信息管理中心办公室。报名材料电子版请制作成一个压缩文件发送至邮箱wzgryyxxzx@163.com。邮件标题和压缩文件命名格式要求:XX项目市场调研-公司-联系人联系方式(如:XX市场调研-XX公司-小王12345678)。
3、论证会时间:待定,报名结束后会提前通知各报名公司。
4、论证会系统演示要求:每位参会代表有10分钟演示时间,请提前准备好演示PPT、系统演示环境等,并自行准备笔记本电脑及连接头。(会场已提供演示大屏、HDMI线、无线WIFI)。
四、注意事项
1、公告中(附件3)所列的采购需求为目前我院的初步需求,建议报名单位提供满足需求的同档次或更高档次配置。本次论证会是对项目的市场询价论证,医院将根据论证会情况确定采购预算控制价并完善最终采购需求。
2、系统质保期≥1年。
3、本次公开的采购意向咨询是本单位采购工作的初步安排,具体采购项目情况以相关采购公告和采购文件为准。
五、联系事项
联系地址:梧州市万秀区高地路南三巷1号
联系部门:梧州市工人医院门诊住院综合楼6楼信息管理中心办公室
联系人:钟工
联系电话:0774-2022076
信息管理中心
2024年8月27日
2024年8月27日
附件:
附件1
XX公司报名表
| 公司名称 | XX公司 |
| 联系人姓名 | 小王 |
| 身份证号码 | 5XXX |
| 联系电话(手机) | 183XXX |
| 联系电话(办公) | 077X-XXX |
| 邮箱 | XXX |
| 软件名称 | XXX |
| 生产厂商 | XXX公司 |
| 报价(万元) | XXX |
| 项目建设时长(天) | XXX |
单位名称(盖章):
日 期: 年 月 日
日 期: 年 月 日
附件2
复函材料声明函
梧州市工人医院:我公司已认真阅读了贵院此次编制的“治疗管理系统”采购项目需求公告,充分知悉并了解了贵院采购需求调查内容信息。我方同意贵方无偿采用我方提交的全部或部分采购需求调查材料作为贵方采购需求的内容,并且无需贵方承担任何责任。
本公司将严格遵守上述事项,对所提供的所有材料真实性负责。
单位名称(盖章):
联系人:
联系电话:
日 期: 年 月 日
联系人:
联系电话:
日 期: 年 月 日
附件3
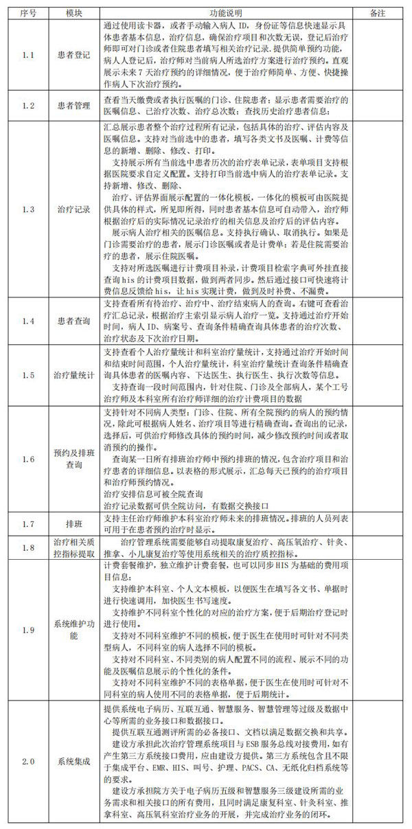
治疗管理系统用于医院中开展的各种需要持续多次重复执行的专科检查,主要包括:康复治疗、针灸、推拿、高压氧治疗等项目。有每次治疗的登记或执行记录,内容包括时间、项目等,治疗记录纳入全院统一的医疗档案体系,治疗过程中的评估有记录,治疗安排信息可被全院查询,治疗记录数据可供全院访问,有数据交换接口。治疗时间安排表可供其他部门查询共享,治疗申请、预约、记录数据能够与其他临床科室共享,可提供治疗数据访问界面或程序供其他部门调用。同时也需要满足电子病历应用水平五级的要求和互联互通的标准。
治疗管理系统功能需求列表


相关热词搜索: