梧州市工人医院肛肠压力检测仪采购(重)公告
梧州市工人医院肛肠压力检测仪采购(重)公告
梧州市工人医院肛肠压力检测仪采购(重)公告
一、采购项目
1.项目名称:梧州市工人医院肛肠压力检测仪采购(重)
2.采购内容:肛肠压力检测仪
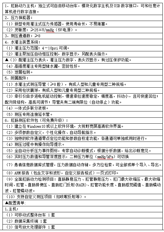
3.技术参数要求:


4.采购数量:1套。
5.项目采购控制价(人民币含税):壹拾陆万伍仟叁佰元整(¥165300元)。
6.竞标形式:院内询价。
7.工期要求:合同签订之日起15天内完成安装、调试。所有医疗设备均须由成交商送货上门并安装调试。采购人不再支付任何费用。
8.售后服务:免费质保叁年,终身维护。质保期满后,只收取配件费,不收其他费用。接到故障报修电话,1小时内响应,8小时内免费到达现场,24小时内解决问题,如不能及时解决实际工作中出现的问题,应提供备用医疗器械直到原医疗器械修复。
9.付款方式:本项目采用一次性付款方式结算。所有设备按采购人指定地点安装调试完毕且验收合格后,60天内成交商向采购人开具合同金额100%的发票和付款申请后,采购人在收到发票后60天内向成交商支付100%合同款项至成交商指定对公银行帐户。
二、资质要求
1.满足《中华人民共和国政府采购法》第二十二条规定的条件。
2.国内注册(指按国家有关规定要求注册的),生产或经营技术性能达到本次采购服务要求,且具备法人资格的参选单位。
3.本项目不接受联合体参选,且入选后不得转包、分包。
4.法定代表人为同一人的两个及两个以上法人,母公司、全资子公司及其控股公司,不得在本项目招标中同时参加。
5.没有在“信用中国”网站(http://www.creditchina.gov.cn)、中国政府采购网(http://www.ccgp.gov.cn)等渠道列入失信被执行人、重大税收违法案件当事人名单、政府采购严重违法失信行为记录名单。
6.成交商保证正规渠道采购全新的、未使用过的医疗器械,供货时需提供医疗器械授权书(广西区或梧州市,需有授权厂家或公司带红公章)。
三、响应文件递交及内容要求
1.递交响应文件时间:截止至2024年11月25日11时,逾期递交的响应文件不受理。
2.递交响应文件地点:梧州市工人医院工勤楼7楼招标与采购办公室。
3.响应文件要求(均加盖红色公章):
(1)本项目总报价单,报价包含本项目中的相关设备及配套配件、劳务、进场、安装调试、管理、材料、维护、保险、交通、利润、税金、政策性文件规定的各项费用及所有风险、责任,请参选单位自行考虑报价。(不得超过本项目采购控制价,否则作无效报价处理)。
(2)本项目的联系方式,包括但不限于联系人、电话、电子邮箱。
(3)资格证明文件(必须提供):
①法定代表人(或负责人)身份证明书(自然人提供身份证有效期内的正反面复印件)。
②法定代表人(或负责人或自然人)授权委托书,委托代理人身份证明书(自然人提供身份证有效期内的正反面复印件)。若为法定代表人(或负责人或自然人)直接参加,本项内容可不提供。
③参选单位有效的主体资格证明复印件。(如是企业、个体工商户,提供在工商部门核发的有效营业执照正本或副本复印件;如是事业单位,提供有效的事业单位法人证书;如非企业专业服务机构的,提供有效的执业许可证等证明文件复印件。)
④截标前6个月内,任意1个月参选单位依法缴纳税(税款所属时间)或者无欠税证明复印件。无纳税记录的,应提供免税说明、由参选单位所在地主管税务部门出具的《依法纳税或依法免税证明》复印件,若为截标日期前1个月新成立单位的,请根据实际情况提供。
⑤截标前6个月内,任意1个月参选单位依法缴纳社会保险证明材料复印件,无缴费记录的,应提供由参选单位所在地社保部门出具的《依法缴纳或依法免缴社保费证明》复印件,若为截标日期前1个月新成立单位的,请根据实际情况提供。
⑥截标前6个月内,参选单位财务报表复印件,或者任意1个月银行出具的资信证明;参选单位属于成立时间在规定年度之后的法人或其他组织,需提供成立之日起至响应文件提交截止时间前的月报表或银行出具的资信证明;资信证明应在有效期内,未注明有效期的,银行出具时间至响应文件提交截止时间不超过一年。
4.商务技术文件:
(1)本项目响应文件(一、采购项目_3技术参数各项进行应标技术参数响应)。
(2)应标商品的品牌、型号、技术支持资料(包括但不限于生产厂家的宣传彩页或官网截图或技术白皮书,提供复印件加盖供应商红色公章)。
(3)工期响应文件、售后服务承诺书。
(4)参选单位认为需要提供的其他有关资料。
5.其他要求:外包装袋填写项目名称、应标单位、联系方式。参选文件按响应文件要求项目排序装订成册,响应文件一式三份(1正、2副本)。所有文件均应加盖公章装订成册后包装,并在封口处加盖公章后递交(报名材料递交后不退)。文件无加盖公章、未装订成册或密封不符合要求的作无效投标处理。
四、评审时间及地点(投标人无需到现场)
1.评审时间:院内自行安排。
2.评审地点:梧州市工人医院会议室。
3.特别说明:投标人应对本次招标如遇不可预计因素(如会议冲突等)导致评审时间及地点的适当变更表示理解。
五、评审结果及通知
评审结果在梧州市工人医院官网(//m.intimeoversea.com/)公布。
六、联系方式
广西梧州市万秀区高地路南三巷1号,梧州市工人医院工勤楼7楼招标与采购办公室0774-2030686。
梧州市工人医院
2024年11月19日
2024年11月19日
相关热词搜索:
上一篇:梧州市工人医院鼻窦手术器械包采购(重)公告
下一篇:梧州市工人医院血透管理系统数据采集盒采购(重2)评审结果公告