首页
医院概况
科室导航
医师介绍
新闻动态
护理天地
科研教学
患者服务
党群工作
清廉建设
健康科普
临床试验
医院公告
医院公告
医疗公告
媒体报道
人才招聘
行业动态
院内动态
专家、专科门诊
出诊时间查询
Experts, outpatient
visits query
详情点击 >
行风廉政建设
服务投诉方式
当前位置:
首页
>
新闻动态
>
医院公告
> 列表
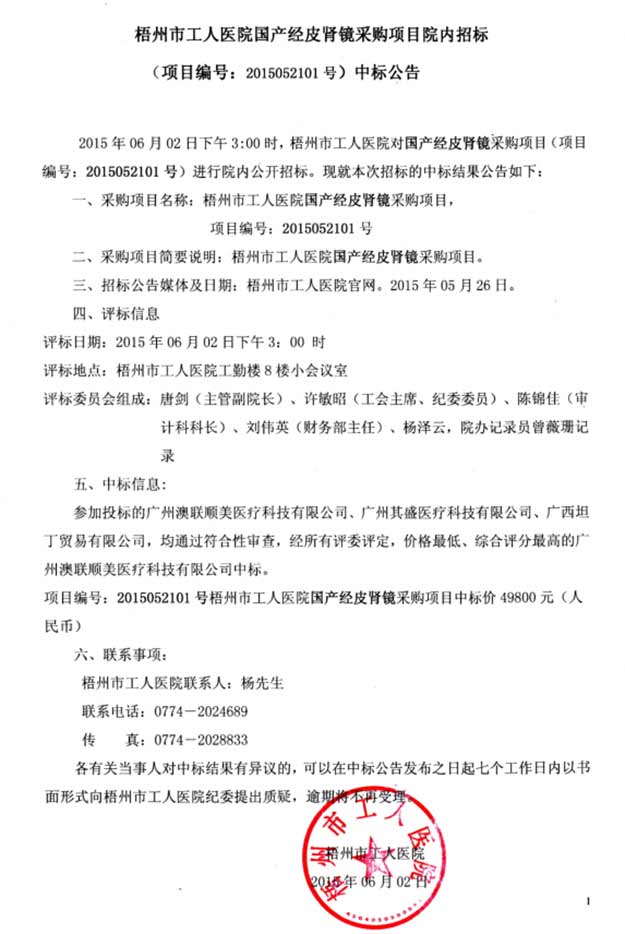
梧州市工人医院国产经皮肾镜采购项目院内招标中标公告
相关热词搜索:
梧州市
中标公告
工人
上一篇:
梧州市工人医院国产经皮肾镜采购公开招标公告
下一篇:
生殖医学中心开诊及停诊通知
延伸阅读:
·
梧州市病历一本通公告
(2012-08-16)
·
好消息!为庆祝医院成立110周年,减免部分挂号费及诊疗费
(2012-12-04)
·
2013年春节放假通知
(2013-02-05)
·
梧州市工人医院2013中秋节放假安排通知
(2013-09-13)
·
梧州市医患纠纷人民调解委员会
(2013-09-25)
“左键”点击查看详细信息
map