首页
医院概况
科室导航
医师介绍
新闻动态
护理天地
科研教学
患者服务
党群工作
清廉建设
健康科普
临床试验
青年文明号
党委
团委
工会
妇委
青年文明号
城东卫生服务中心
党的群众路线
专家、专科门诊
出诊时间查询
Experts, outpatient
visits query
详情点击 >
行风廉政建设
服务投诉方式
当前位置:
首页
>
党群工作
>
青年文明号
> 列表
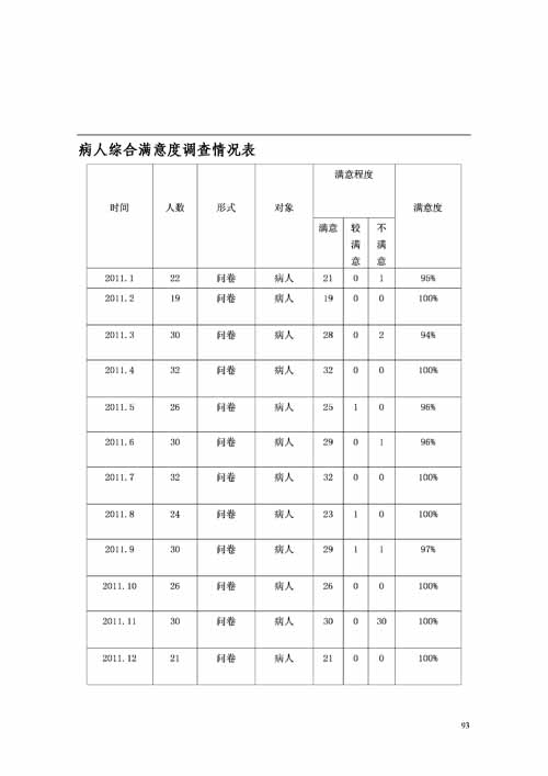
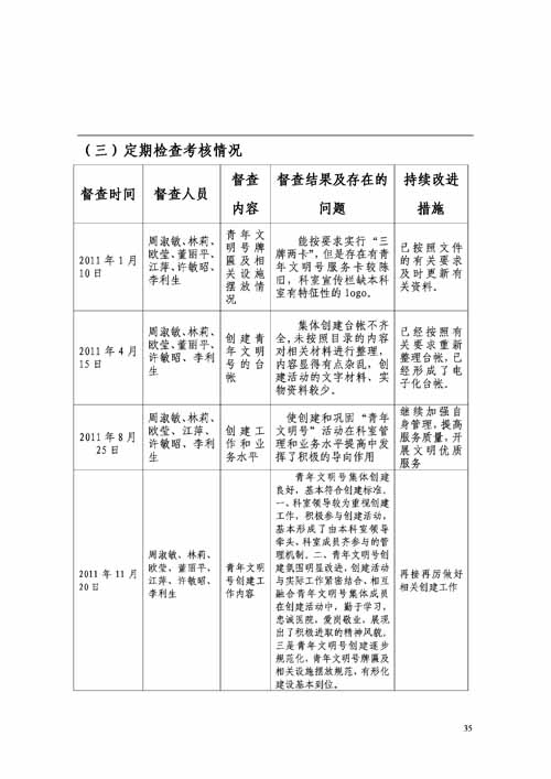
眼科青年文明号-2011
相关热词搜索:
眼科
青年
文明号
上一篇:
第一页
下一篇:
神经内科青年文明号-2011
延伸阅读:
·
眼科青年文明号-2012
(2015-07-25)
·
神经内科青年文明号-2011
(2012-09-06)
·
神经外科青年文明号-2012
(2015-07-25)
·
神经内科青年文明号-2012
(2015-07-25)
“左键”点击查看详细信息
map